太阳集团tyc4633
太阳集团tyc4633集团太阳集团tyc4633
您好,欢迎来到太阳集团tyc4633集团官网!
网上商城
关于我们
业务板块
生猪产业
调理食品体系
蔬菜体系
质量检测
国内外贸易
其他业务
产品展示
肉类产品
调理食品
蔬菜制品
食品安全
太阳集团tyc4633
联系我们
搜索
中文
太阳集团tyc4633
关于我们
业务板块
产品展示
食品安全
太阳集团tyc4633
联系我们
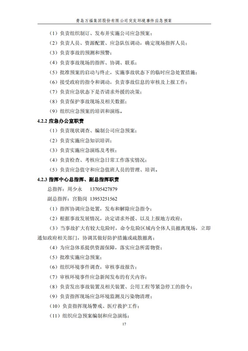
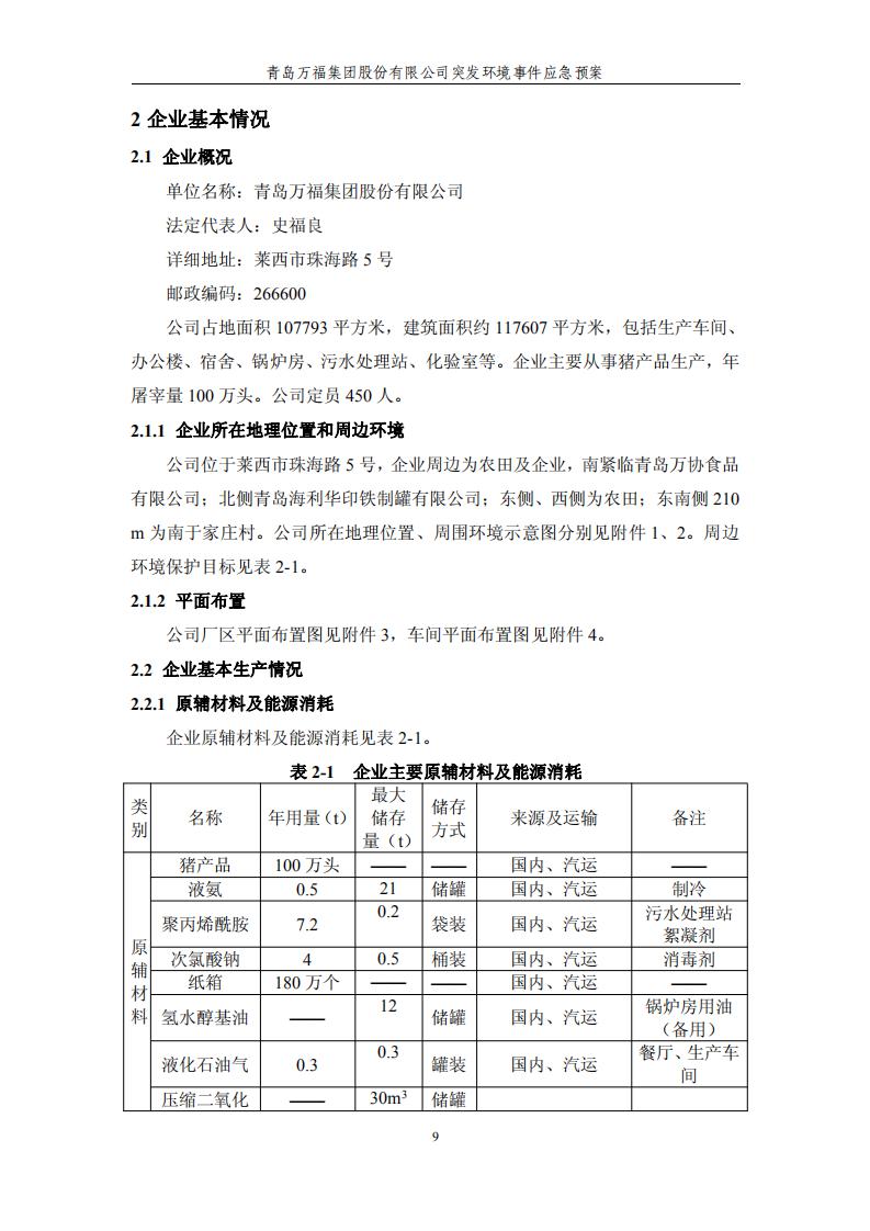
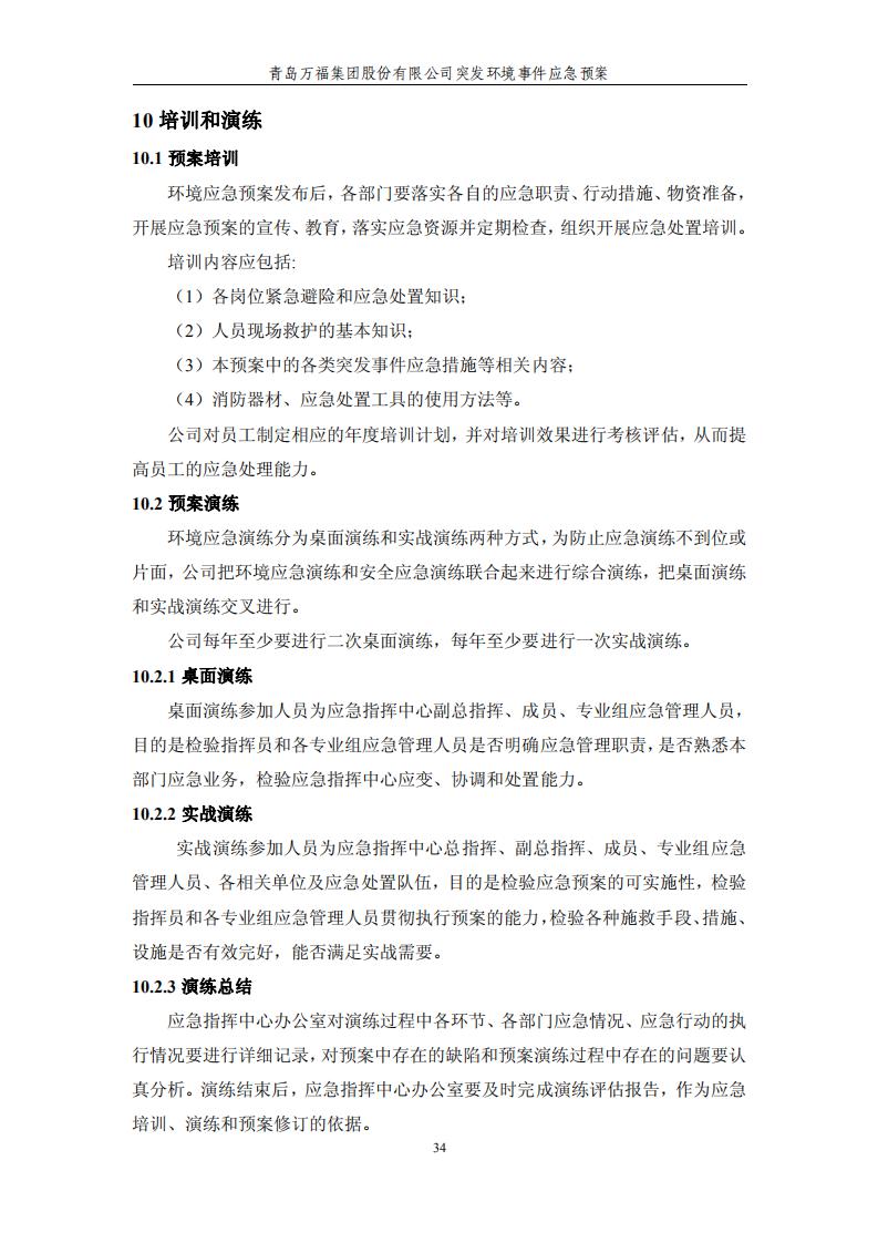
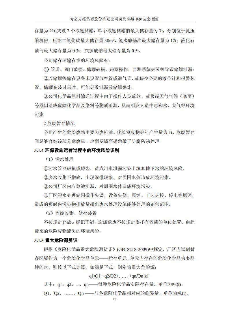
青岛太阳集团tyc4633集团股份有限公司突发环境事件应急预案
日期:2019-8-2
上一篇:
青岛太阳集团tyc4633集团肉类食品公司 突发环境事件应急预案评估意见表公示
下一篇:
没有了
信息资讯
公司动态
媒体深讯
公益慈善
公示专区
视频展示
太阳集团tyc4633全国客服热线:
400-001-3758
全国客服热线01:
400-001-3758
全国客服热线02:
0532-88438888
(工作时间周一至周五8:00-17:00)
太阳集团tyc4633集团
关于我们
太阳集团tyc4633
发展历程
荣誉认证
产品系列
肉类产品
调理食品
蔬菜制品
业务板块
生猪产业
调理食品体系
蔬菜体系
质量检测
国内外贸易
其他业务
联系我们
联系方式
人才招聘
版权所有 © 青岛太阳集团tyc4633集团股份有限公司 未经许可不得复制、转载或者摘编,违者必究
版权所有 © 青岛太阳集团tyc4633集团股份有限公司